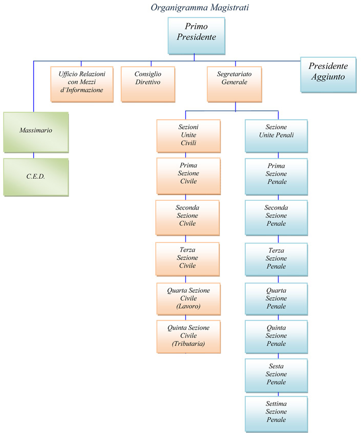
L’attività giurisdizionale della Corte di Cassazione prevede un organigramma suddiviso in diversi...
L’attività giurisdizionale della Corte di Cassazione prevede un organigramma suddiviso in diversi...
Questo sito utilizza cookies tecnici di terze parti per funzionalità quali la condivisione sui social network e/o la visualizzazione di media. Chiudendo questo banner, cliccando in un'area sottostante o accedendo ad un'altra pagina del sito, accosenti all'uso dei cookies. Se non acconsenti all'utilizzo dei cookies di terze parti, alcune di queste funzionalita potrebbero non essere disponibili. Per maggiori informazioni consulta la pagina privacy